爱江山更爱美人这是个什么游戏啊
只看楼主楼主
大头大头2020/4/5
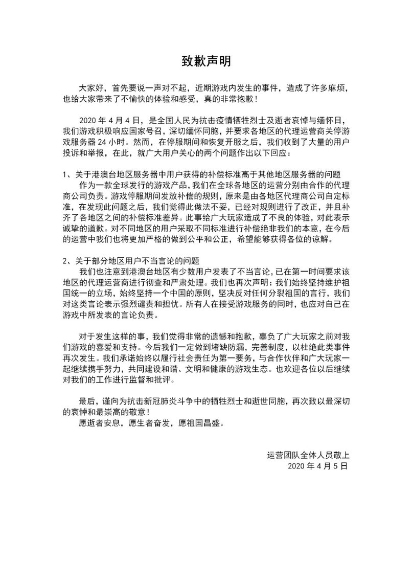
昨天的国家公祭日,这个游戏国服台服虽然都停服一天,但是台服的公告写的是停服维护,而且补偿还比国服多[抠鼻][抠鼻]后来网友集体声讨,出来道歉了大家怎么看?个人觉得这种阴阳人真的??
也许您还喜欢:世界杯直播 亚洲杯直播 欧洲杯直播 足球直播
下一篇:杭州闪电 0-3 上海龙
上一篇:owl守望先锋联赛 4月6日赛程

电竞
电子竞技
楼主
昨天的国家公祭日,这个游戏国服台服虽然都停服一天,但是台服的公告写的是停服维护,而且补偿还比国服多[抠鼻][抠鼻]后来网友集体声讨,出来道歉了大家怎么看?个人觉得这种阴阳人真的??
也许您还喜欢:世界杯直播 亚洲杯直播 欧洲杯直播 足球直播
下一篇:杭州闪电 0-3 上海龙
上一篇:owl守望先锋联赛 4月6日赛程